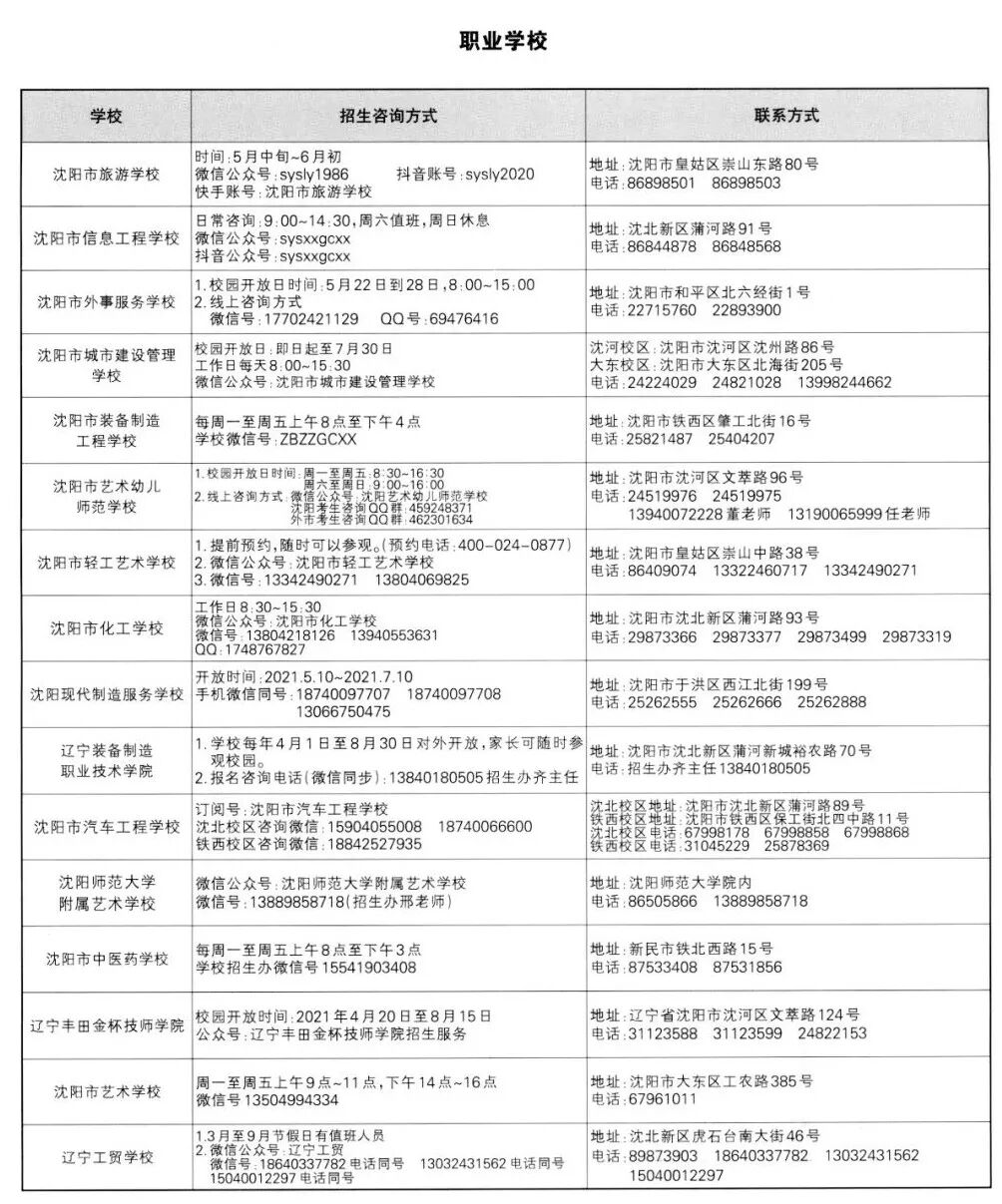
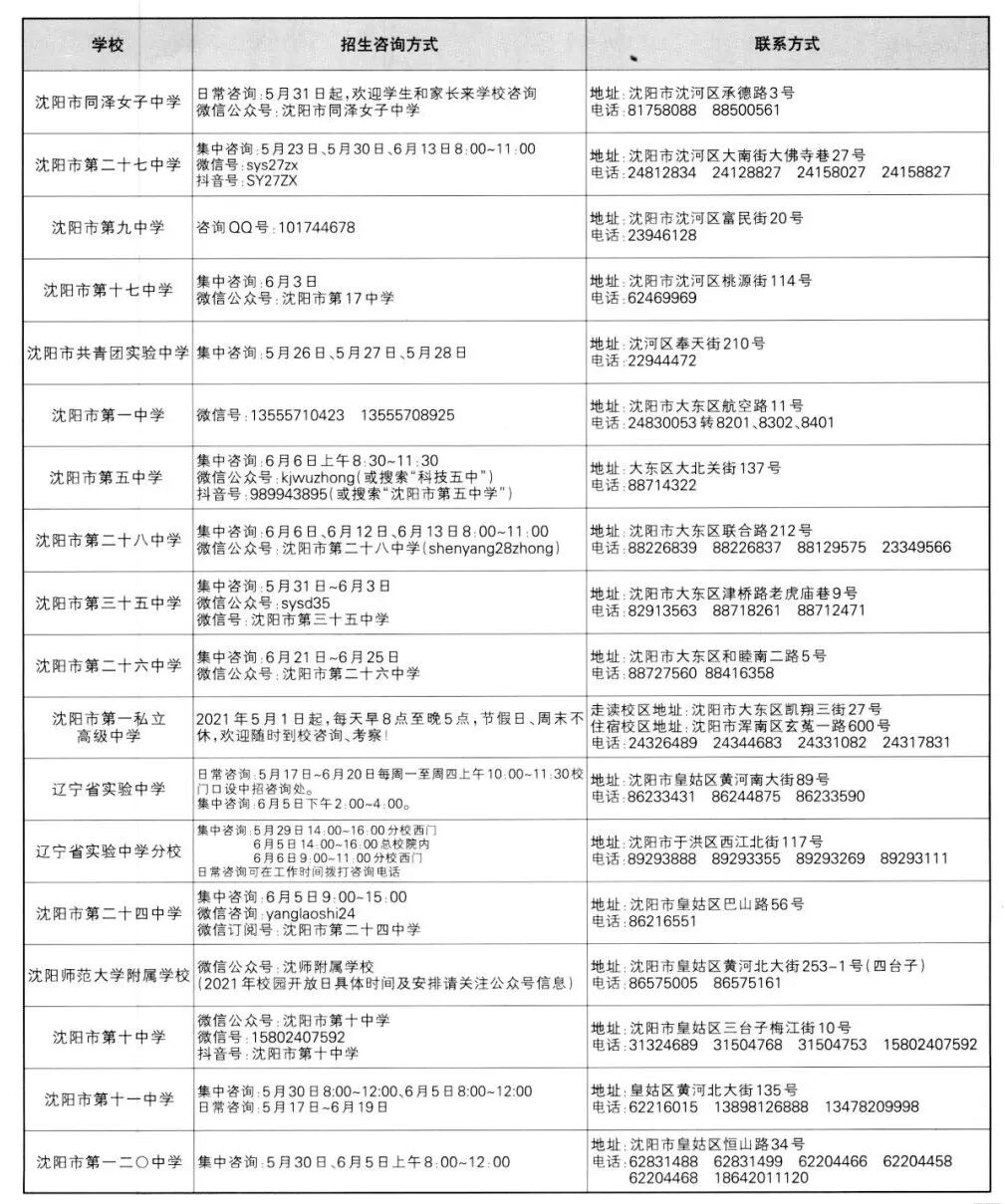
于校长 138-9888-9583|收藏本站|网上报名|设为首页 远青简介 画室环境 远青分部 画室荣誉 许可证书 招生简章 联考班 设计班 造型班 校考班 其他班 教师管理制度 学生管理处罚条例 录取通知 英雄榜 远青记录 校长 专业老师 办公室老师 学生活动 教师活动 餐饮住宿 家长会 远青宣传片 远青学员理想 教师色彩 教师素描 教师速写 教师设计 学生作品 “全家福” 画室新闻 考试信息 优秀试卷 重要通知 网上报名 联系方式 新闻 “全家福” 画室新闻 考试信息 优秀试卷 重要通知 回到首页 最新 招生简章招生简章 远青画室联系方式远青画室联系方式 远青画室食堂篇 远青画室2022届提前批录取公示(持续更新中……) 鲁迅美术学院2022年本科招生录取文化课控制分数线 联系 于校长138-9888-9583 当前位置:远青画室 > 新闻 > 画室新闻 远青资讯 | 沈阳市2021年中等学校招生校园开放信息 mm3000 | 来源:远青画室 | 时间:2021-5-30 沈阳市部分中等学校将于近期开展中招集中咨询及线上咨询活动,招生学校的校长和老师将面对面或通过线上咨询方式为考生讲解招生政策、录取规则和填报志愿的注意事项。考生和家长可以根据自己的成绩,与心仪的学校利用多种方式咨询答疑。 部分学校招生咨询方式、学校地点等信息汇总如下。如因疫情防控要求取消现场集中咨询(校园开放日),具体安排以学校通知为准。文章转载自网络